Podręcznik
Wersja podręcznika: 1.0
Data publikacji: 01.01.2022 r.
Wykłady
W1…WN, odpowiadające w sumie ok. 10-12 godz. standardowego wykładu
2. Modele rozmyte
2.2. Zbiory rozmyte
Zbiór rozmyty
Zbiór rozmyty \(A\) w przestrzeni rozważań \(\mathbb{X}=\{x\}\) (czyli zbiór rozmyty \(A\) w \(\mathbb{X}\)) jest zbiorem par:
$$
A = \{(\mu_A(x),x)\}
$$
Nośnik zbioru rozmytego (ang. support) $A$ w \(\mathbb{X}\) jest zdefiniowany jako zbiór nierozmyty ( \( \emptyset \subseteq supp A \subseteq \mathbb{X}\)):
$$
supp A = \{x \in \mathbb{X}: \mu_A(x) > 0\}
$$
\(\alpha\)- przekrój zbioru rozmytego \(A\) w \(\mathbb{X}\) jest zdefiniowany jako zbiór nierozmyty:
$$
A_{\alpha} = \{x \in \mathbb{X}: \mu_A(x) > \alpha \}, \quad \alpha \in (0,1]
$$
Rodzaje funkcji przynależności:
- Trójkątna funkcja przynależności
- Trapezoidalna funkcja przynależności
- Gausowska funkcja przynależności
- Dzwonowa funkcja przynależności
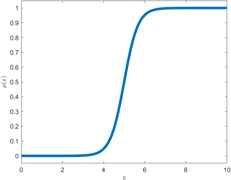
- Sigmoidalna funkcja przynależności
$$\mu_(x,a,b,c)=\left\{\begin{array}{rcl}
0&& x < a\\
\frac{x-a}{b-a}&& a \leq x \leq b\\
\frac{c-x}{c-b}&& b \leq x \leq c\\
0&& x > c
\end{array} \right.$$

Trapezoidalna funkcja przynależności:
$$\mu_(x,a,b,c,d)=\left\{\begin{array}{rcl}
0&& x < a\\
\frac{x-a}{b-a}&& a \leq x \leq b\\
1&&b \leq x \leq c\\
\frac{d-x}{d-c}&& c \leq x \leq d\\
0&& x > d
\end{array} \right.$$

Gausowska funkcja przynależności
$$
\mu_(x,\sigma,c)= \exp(\frac{-(x-c)^2}{2 \sigma^2})
$$

Funkcja sigmoidalna
$$
\mu(x,a,b) = \frac{1}{1+ e^{-a(x-b)}}
$$